
5月7日晚,鄞州区教育局发布2021年义务教育阶段学校招生入学工作实施意见,包括了鄞州小学、初中最新学区范围,具体来看↓




招生对象和范围
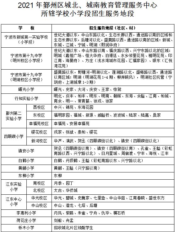
小学段
(一)户籍、家庭住宅房产(是指70年产权的住宅房产,以下简称“房产”)在鄞州区且年满六周岁的学龄儿童;
(二)根据区级及以上相关政策需在鄞州区入学的年满六周岁的学龄儿童;
(三)符合鄞州区流动人口随迁子女入学条件的年满六周岁的学龄儿童。
学龄儿童年满六周岁是指2014年9月1日至2015年8月31日出生的儿童。
因身体状况需延缓入学的,须持有区级以上(含区级)医疗机构出具的证明,向服务区小学办理相应手续,报教辅室(中心)审批。各小学不得以任何名义招收未满6周岁的儿童入学。
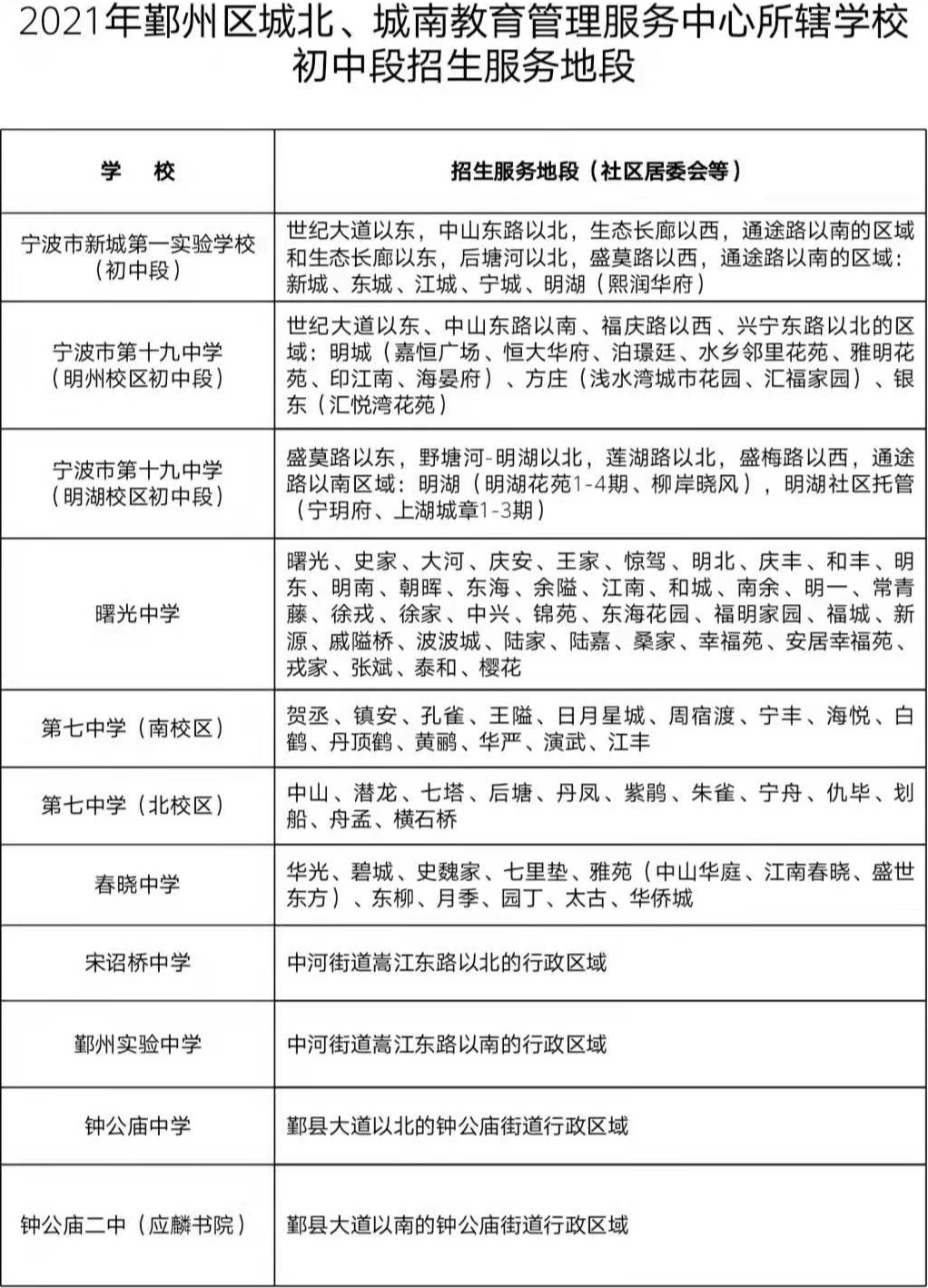
初中段
户籍、房产在鄞州区或根据区级及以上相关政策需在鄞州区入学的以及符合鄞州区流动人口随迁子女入学条件的小学六年级应届毕业生。
报名办法和时间
义务教育阶段学校招生实行网上统一报名。学校不得另行组织招生报名,不得自行通过网上预约、信息登记等其他形式进行预报名。
(一)符合鄞州区入学条件且要求在鄞州区义务教育阶段学校就读的适龄儿童少年,均应由其父母或法定监护人(以下简称“监护人”)在规定时间内登录浙江政务服务网“宁波市幼儿园入园、义务教育入学报名招生系统”(以下简称“招生管理系统”,网址:http://nb.zjzwfw.gov.cn)进行入学报名。监护人在浙江政务服务网注册账号后,通过授权登录招生管理系统,完成学生基本信息填写,对照报名条件选择鄞州区,进入报名通道,并按照身份类别,登记信息,选报志愿。登记信息时,拥有多套房产的家庭,只能选择填写一处房产信息并以此作为公办学校入学的依据之一。
(二)鄞州区户籍、家庭住宅房产的适龄儿童少年可以在公办或民办学校中选报一类,不能兼报。流动人口随迁子女可以在量化积分入学或民办学校中选报一类,不能兼报。招生管理系统中的民办学校不包括以招收随迁子女为主的学校。
(三)监护人应确保在招生管理系统平台上所填报信息真实有效。如填报虚假信息,将直接影响适龄儿童少年的正常入学。报名结束后,监护人不能在招生管理系统更改志愿等信息资料。信息核验不符合条件的,监护人应在规定的时间,到符合报名条件的区、县(市)参加现场补报名。
已通过区外教育行政部门报名资格核验的适龄儿童少年,不得参加鄞州区义务段学校的招生。
(四)网上报名时间:小学段5月14日~5月18日每天7:30~22:30;初中段5月21日~5月25日每天7:30~22:30。报名网址为http://nb.zjzwfw.gov.cn。
公办学校入学条件和录取批次
公办学校根据入学条件并按照“住、户一致”优先原则进行分批有序录取,原则上房产证(不动产证)和户口簿取得有效期在2020年12月31日之前;集团化学校有校区招生满额时,优先在集团内调剂。
具体录取顺序如下:
(一)适龄儿童少年户籍与父(母)户籍、房产(房产所有权仅为父母)三者一致的(同一套房子内无其他家庭的孩子在该校就读)。
(二)适龄儿童少年户口自出生日起挂靠在祖父母(外祖父母)处,祖父母(外祖父母)的户口和房产均在本学区内的。
以上两类适龄儿童少年,当报名数不超过对口学校招收学额时,安排学区学校就读;当报名人数超过对口学校学额时,同批次招生按照入户籍时间先后顺序安排入学,超出学额部分统筹安排入学。
(三)拆迁过渡家庭儿童少年入学,凭拆迁过渡安置协议,根据实际情况由教辅室(中心)统筹安排入学。
(四)符合下列条件之一的适龄儿童少年,根据区级及以上相关政策由区教育局统筹安排入学:
1.鄞州区引进重点高层次人才子女入学,按《关于进一步做好高层次人才子女入学工作的实施意见》(甬教基〔2019〕112号)、《关于印发鄞州区引进重点高层次人才配偶就业子女入学的实施意见的通知》(鄞政办发〔2019〕35号)、《关于实施“万有鄞力”引才工程加快引进集聚高层次人才团队的实施意见》(鄞党办发〔2021〕20号)有关规定执行。
2.烈士子女、符合条件的现役军人子女,按《关于进一步做好军人子女入学(园)工作的实施细则》(鄞拥〔2021〕1号)有关规定执行。
3.公安英模和因公牺牲伤残警察子女,按《关于进一步加强和改进公安英烈和因公牺牲伤残公安民警子女教育优待工作的通知》(公政治〔2018〕27号)有关规定执行。
4.烈士、英雄模范和因公牺牲、一级至四级因公伤残消防救援人员子女和在职消防救援人员子女入学,按照《关于做好国家综合性消防救援队伍人员及其子女教育优待工作的通知》(浙应急人事〔2019〕37号)有关规定执行。
5.华侨归侨子女、外籍华人子女、港澳台籍人员随带子女入学,按《关于进一步做好华侨华人、台胞子女回鄞州区就读中小学和幼儿园工作若干意见的通知》(甬鄞教普〔2011〕80号)有关规定执行。
(五)符合下列条件之一的适龄儿童少年,视当年招生实际情况统筹安排入学:
1.适龄儿童少年户籍与父(母)户籍、房产(房产所有权人仅为父母)三者一致,但同一套房子内已有其他家庭的孩子在该校就读。
2.在本学区有户籍无房产但在本学区长期居住的适龄儿童少年。
3.入学前在区外办理延缓入学手续且户籍在当年招生录取之后迁入鄞州区要求入学的儿童;入学前在鄞州区内办理延缓入学手续且户籍在当年招生录取之后对口学校发生变化的儿童。
(六)在鄞州区无户籍有房产的适龄儿童少年和流动人口随迁子女入学按照以下情况进行执行:
1.在鄞州区无户籍有房产,但在本学区居住的适龄儿童少年(同一套房子内无其他家庭的孩子在该校就读),当房产对口学校招收学生有空余学额时,可安排到房产对口学校就读;当报名人数超过对口学校学额时,超出学额部分原则上回户籍所在地学校就读。
2.在本学区无户籍有房产的适龄儿童少年,该房产已有其他家庭的孩子在该校就读,鄞州区从2016年起不再视作学区学生,须回户籍所在地就读。
3.符合鄞州区流动人口随迁子女入学条件的适龄儿童少年,由居住所在地教辅室(中心)统筹安排入学:
流动人口随迁子女需要在鄞州区入读小学或初中起始年级的,父母或法定监护人(以下简称申请人)必须同时符合以下条件:
(1)申请人一方在鄞州区取得流动人口量化积分;
(2)申请人双方在鄞州区有相对固定的住所,截止适龄子女入学当年3月底,在鄞州区连续居住一年及以上(无中断)且持有效《浙江省居住证》。查验日《浙江省居住证》仍在有效期限内;
(3)申请人一方在鄞州区依法参加社会保险,截止适龄子女入学当年3月底,已连续按月参保一年及以上,无中断。查验日仍在参保,补缴无效。
入读小学年龄超龄的,需提供户籍所在地教育局出具的《适龄儿童延缓入学证明》和县(区)级以上医院开具的原始诊断书,并且上述入学条件中的社保、居住需要满两年且无中断。
做好残疾儿童少年入学
根据《宁波市残疾儿童入学评估与安置工作实施方案》,全面开展残疾儿童少年入学评估,落实“一人一案”入学工作要求,安排轻度残疾适龄儿童少年在普通学校随班就读;中、重度残疾儿童少年安排至特教中心学校就读;需要专人护理、不能到学校就读的实施送教上门服务,多种方式保障其接受义务教育。
宁波外国语学校初中部招生规定
宁波外国语学校初中部继续参照民办学校招生办法招生,招生范围仍为市本级区域。符合鄞州区入学条件的小学六年级应届毕业生均可报名宁波外国语学校初中部。
民办学校招生规定
(一)民办学校在学校审批机关所在的行政区划内招生。鄞州区在招生管理系统平台中的民办学校为蓝青学校(初中部)、蓝青小学、赫德实验学校(小学部和初中部),还包括市教育局批准设立的兴宁中学(初中部)、华茂外国语学校(小学部和初中部)、至诚学校(小学部和初中部)。招生管理系统平台上的民办学校不包括鄞州区流动人口随迁子女学校。
(二)鄞州区行政区划内(包括东钱湖、高新区)符合入学条件的适龄儿童少年均可参加上述民办学校招生,且应在民办学校招生报名开始日期之前已具备报名条件。
(三)落实优抚优待对象子女入学政策。根据市教育局相关规定,民办学校可根据实际情况对烈士子女、符合条件的现役军人子女、公安英模和因公牺牲伤残警察子女、国家综合性消防救援队伍人员子女、高层次人才子女,港澳台同胞、华侨华人子女,民办学校本校教职工子女、举办者确定的员工子女入学,可进行计划单列招生。各类别间的招生计划互不相通。
民办学校可按住宿、走读、收费等不同情况分类设置招生计划,各类别间的招生计划互不相通。
以上分类招生计划详见各民办学校招生简章。
(四)民办学校志愿分为第一批次志愿和第二批次志愿,每批次可以填报2个志愿。第一批次志愿限填在报名地行政区域内招生的民办学校。第二批次志愿可以填全市范围内的民办学校。第二批次志愿仅用于第一批次志愿招录不足的民办学校的补招。第一批次的第一志愿必须填报。所有志愿一次性填报完成。
(五)明确录取办法。民办学校招生时,报名人数未超过招生计划数的,原则上全额录取;报名人数超过计划数的,均实行电脑随机派位录取。电脑随机派位录取有公证机构全程参与。
(六)明确录取后规则。已被公办学校录取的适龄儿童少年,不再作为民办学校的补录对象。选报民办学校但未被录取的适龄儿童少年,进入第二阶段录取程序。
录取办法和流程
按公民办学校同步招生要求,义务教育阶段学校录取工作一般按以下基本流程进行:
第一阶段:公民办学校同步录取。
(一)公办学校录取:
1.按学区招生的学校:根据适龄儿童少年户籍、父(母)户籍、家庭住宅房情况,按照“住、户一致优先”原则,对录取对象进行分类排序,录取第一批次类别的学生。因超过招生计划,未被录取的第一批次类别学生进入第二阶段招生程序。
2.公办九年一贯制学校:公办九年一贯制学校在接纳户籍生后有空余学额的,允许本校小学部(户籍不在学区内)有意愿直升的学生直升初中部。
(二)民办学校录取:
1.按照志愿优先原则进行录取。第一批次志愿优于第二批次志愿,每批次志愿中第一志愿优先于第二志愿。
2.民办九年一贯制学校小学部直升对象升入本校初中部。
第二阶段:第一阶段未被录取者自动进入第二阶段招生程序。
(一)公办学校继续按照“住、户一致优先”原则,对所有进入本阶段的公办学校招生对象进行分类排序,并依次录取。
(二)符合鄞州区入学条件的流动人口随迁子女统筹安排。

来源:宁波晚报记者 钟婷婷
-
上汽集团发布了2023年8月的产销快报
近日,上汽集团发布了2023年8月的产销快报。数据显示,该集团在8月份的整车销量为42.3万辆,同比下滑17.33%。其中,新能源汽车的销量为9.23…
-
有消息称软银公司正在加速推进对Arm控
近日,有消息称,软银公司正在与客户和合作伙伴积极沟通,加速推进对Arm控股公司的锚定投资。英特尔高管也透露,英特尔已经参与了对Arm的投…
-
宠物用品进货渠道怎么找(宠物用品进货
你们好,最近小元发现有诸多的小伙伴们对于宠物用品进货渠道怎么找,宠物用品进货渠道这个问题都颇为感兴趣的,今天小活为大家梳理了下,一…
-
乡村风流韵事
今天来聊聊关于乡村风流韵事的文章,现在就为大家来简单介绍下乡村风流韵事,希望对各位小伙伴们有所帮助。1、乡村风流 txt全集小说附件已…
-
泰国甲米岛自助游攻略 泰国甲米自由行
今天来聊聊关于泰国甲米岛自助游攻略,泰国甲米自由行攻略的文章,现在就为大家来简单介绍下泰国甲米岛自助游攻略,泰国甲米自由行攻略,希…
