
这是我维修的一个真实案例。
车辆信息
车型:别克GL8商务车
故障现象:怠速或低速时空调不凉,高速行驶空调基本正常
故障验证:怠速时温度调至最低,风量调至最小,四门关闭,测量出风口温度15度
初步检查:车间师傅用歧管压力表检查,空调循环系统压力为
高压:15kg/cm2
低压:2kg/cm2
高压和低压完全正常,甚至可以用标准压力来形容。
电子冷却风扇间断性高速运转,从表面看,似乎一切都很正常,但空调出风口的温度居高不下,在南方炎热的夏季,这样的温度等于没有空调。
年轻的,年老的,有经验的,有文化的,一群人围住这辆车,已经研究了近一周,找不出任何原因,空调电子控制系统所有功能操作正常,电脑检测也没有任何故障代码。
我们先来看看汽车空调循环系统的工作原理:

从空调压缩机出来的高温高压气态制冷剂流经冷凝器(俗称散热网)经散热风扇降温后变为高温高压的液态制冷剂,再经干燥过滤器滤除杂质并吸收水分后经高压管到达膨胀阀,从膨胀阀节流孔喷出后膨胀汽化变为低温低压的气态制冷剂,气态制冷剂再次回到空调压缩机,如此周而复始。经膨胀阀膨胀后的制冷剂温度迅速下降,使蒸发器温度下降,鼓风机送出的空气经过蒸发器后温度被降低,从而使室内温度下降。
汽车空调按系统结构分为两大类:循环系统和电子控制系统。
强烈依赖诊断设备的维修师傅用电脑没有查出任何故障代码,他认为电路没有问题,故障应该出在循环系统。
(1)空调循环系统包含以下部件:
空调压缩机、冷凝器、干燥过滤器、膨胀阀、蒸发器和高低压管道以及检查孔。
(2)循环系统常见的故障为泄露、堵塞和压缩机压缩不良。
按照上面的空调原理图分析,循环系统空调不凉的具体原因如下:
1、空调压缩机故障
2、制冷剂不足
3、膨胀阀堵塞
4、干燥过滤器堵塞或失效
5、冷凝器脏堵
6、蒸发器脏堵
7、空调格脏堵
8、空调管道流通不畅
9、制冷剂加注过多
10、润滑油加注过多
11、系统内有空气
12、散热不好
13、其他
该车故障现象为停车或低速时空调不凉,高速行驶空调制冷正常。
这种故障的原因并不复杂,基本可以确定为以下三种:
1、 散热不良
2、 压缩机故障
3、 冷媒不足
维修师已经做过压力检查,高低压全部正常,可以排除空调压缩机故障和冷媒不足两个原因,剩下的只有一个原因了,即散热不良。
但是电子冷却风扇偶尔会高速运转,所以维修师认为电子风扇没有问题。
维修似乎进入了死循环,全部数据正常,各部件都在正常工作,空调就是不制冷,这种空调故障非常普遍。
维修师傅在万般无奈之下,更换了以下配件:
空调压缩机,干燥过滤器,膨胀阀,重新加注R134制冷剂。
全部更换完成后满怀信心的检查空调制冷效果:和维修之前完全一样。
用手摸高压管和冷凝器非常烫手,低压管微微冰凉,比周围气温稍低一点,其实故障原因已经非常明显了,对空调工作原理不熟悉,再加上理论知识欠缺,维修到这里他们已经束手无策。
主修工万般无奈之下过来请我帮忙。
正常情况下,汽车空调打开,压缩机正常运转后车辆前部的电子冷却风扇会随压缩机同步启动低速运转,但该车打开空调后风扇并未转动,维修师开始也怀疑风扇故障,但亲眼看见风扇有时会高速运转,因此他认为电子风扇没有问题。
从以上现象可以确定,故障原因就是电子风扇没有低速挡,偶尔高速运转只能证明风扇马达没有问题,不能证明控制电路没有问题,首先分析电子风扇控制电路。
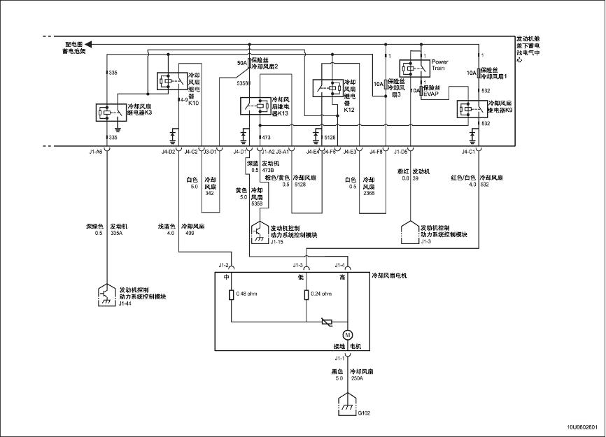
别克GL8电子风扇控制电路图:

这是我见过的控制最复杂的电子风扇控制电路,没有之一,一个风扇马达由六个继电器控制,原理图也是杂乱无章,分析这份电路图必须要有一定的电路功底。
为了方便分析,我重新画了一份电路图,原理完全一样,但看上去简洁多了。

从电路图可以看出,这款车电子冷却风扇有4个转速:
停止、低速、中速、高速。
电路图设计的似乎非常不合理,但原理基本捋顺了:
低速时继电器K10工作,电流到达风扇电阻2号脚,经0.48Ω电阻到达风扇马达正极端子;
中速时继电器K9工作,电流到达风扇电阻3号脚,经内部0.24Ω电阻到达风扇马达正极端子;
高速时继电器K13工作,电流直接到达马达正极端子,停止时所有继电器不工作,风扇停止运转。
打开空调,按下A/C开关,空调压缩机开始工作,风扇纹丝不动,测量风扇电阻2号脚电压为电源电压,说明保险丝和继电器正常,问题出在风扇电阻。电路图显示风扇电阻和马达集成在一起,实车电阻和马达是分开的,电阻外形和常见的室内鼓风机电阻完全一样,内部原理如下图。

用万用表电阻挡测量风扇电阻1-2脚电阻值为无穷大,1-3脚和1-4脚都是导通状态,由于内部电阻值非常小,只要导通电阻值在1Ω以下可视为正常,1-2脚电阻无穷大,表示0.48Ω电阻烧断开路。
这种电阻非常便宜,直接更换一个新的,打开空调电子风扇立即开始低速运转,几分钟后检测空调出风口温度为4℃,故障彻底排除。
总结
常常听人说,从某某处学到了非常宝贵的经验,这应该算一个。一个非常简单的空调故障,由于维修人员对空调系统工作原理不熟,导致耗费很长时间并且错换很多配件,故障仍然无法排除,不得不求助别人帮忙,这学费交的实在有点过于昂贵。
我的很多知识都来自于书本,别人能告诉你的,书里都有;但书里有的,别人未必知道。现在汽车的电气化程度越来越高,故障越来越复杂多样,对维修工的要求也越来越高,只有不断学习才能跟上时代的步伐,做一名合格的修理工。
-
牛肉煮多久能熟
1、五分钟至半个小时。嫩牛肉的大小不同煮至时间也会不一样。嫩牛肉切片煮,需要煮三分钟至五分钟。2、嫩牛肉切成小块再煮,需要煮最少半个小时。嫩牛肉在煮之前可以清洗干净,切成片,添加食用盐、鸡蛋液、淀粉、…
-
卧室适合放什么摆件对身体好
1、生姜其实还有辟邪的功效,很多人可能只知道它是一种调料品,但是很少有人知道生姜还具有非常好的安神效果。取15克生姜切碎用一个小包包裹起来,放在床头,在生姜气味的帮助下,能让我们更好的入睡,睡好了精力…
